DMT might protect your brain post-stroke!
By Goncalo V.
To the surprise of many, the compound allows many users across all social media platforms to communicate with alien beings. To become jaguars, or in the mouth of many, the “Strongest Psychedelic”, DMT, is not only found in hundreds of plant species, from Mimosa Hostilis to the leaves of a simple citrus tree, like a lemon tree, for example. It is also found within the human body. While this statement alone has various back-and-forths about its veracity, we must clear the claim. Typically, when we read/hear people claiming that we have DMT in our bodies, they are following the ideology brought to us by Rick Strassman, who claimed that DMT was produced by our pineal gland. As a result, we would release DMT in near-death experiences, allowing the so-called “life flashing before our eyes”.
While Strassman found evidence of endogenous DMT in the pineal glands of rats, the same cannot be said about the human brain. However, the idea that we DO have endogenous DMT is not entirely wrong, as early as 1965, FR. FRANZEN & H. Gross have found evidence of endogenous DMT in various tissues (for example, the liver and lungs) using techniques as gas chromatography and mass spectrometry.
DMT: Consciousness Expedition
How we biosynthesize DMT:
DMT acts as a natural endogenous agonist of the Sigma-1 receptor, thus demonstrating its versatility in modulating multiple physiological systems (such as mitochondrial function, cell survival, and proliferation). When administered exogenously (whether consumed in the Ayahuasca tea, or boofing/smoking, or even IV the extracted/synthetic compound), it has a complex and profound impact on human consciousness due to its interaction with serotonin, glutamate, and sigma receptors, each with varying affinities (you can read more about the depths of DMT pharmacokinetics here!)
We will focus on the Sigma-1 interaction to understand how DMT could protect your brain after a stroke.
Upon administering DMT in rats with ischemic brain injury, the team of Marcell J. László et al. observed reduced apoptosis, increased neurotrophic activity, and decreased inflammation, which could be potential contributory mechanisms behind the treatment effect. While the study mainly focuses on the mechanism of Sigma-1 receptors, we must include that the 5-HT1A may also have contributed to these changes.
Such a mechanism was somewhat misunderstood until fairly recently.
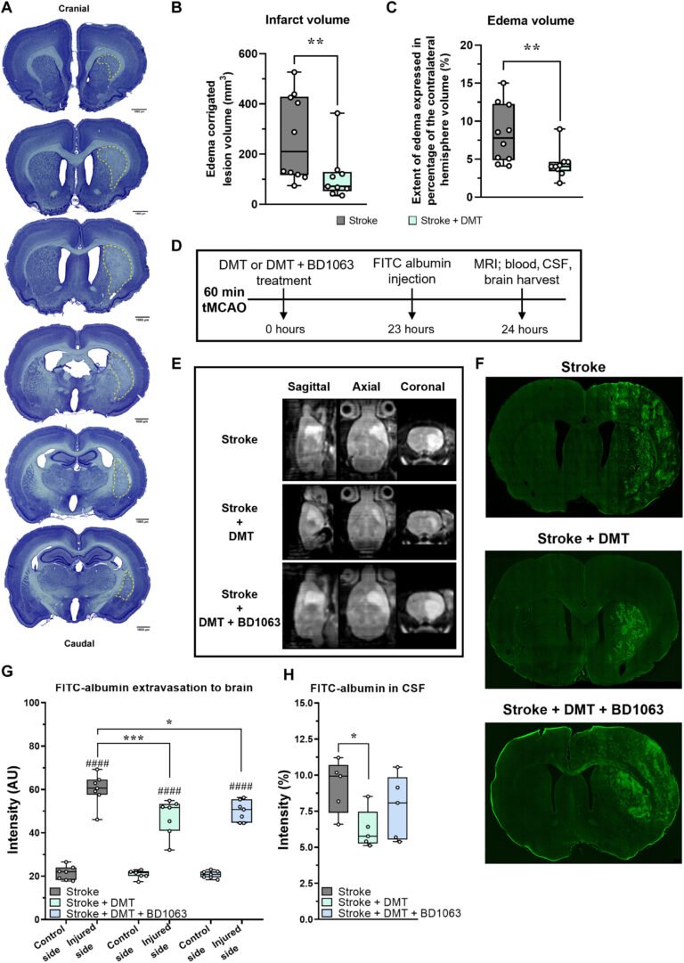
The team followed up on the previous research to better understand the underlying mechanisms, leading to evidence that the reduction of infarct volume is accompanied by a reduction of cerebral edema, attenuated astrocyte dysfunction, and a shift in serum protein composition toward an anti-inflammatory, neuroprotective state.
DMT restored the tight junction integrity and blood-brain barrier function both in vitro and in vivo. The compound suppressed the release of pro-inflammatory cytokines and chemokines in brain endothelial cells and peripheral immune cells while reducing microglial activation via sigma-1 receptor. Proving that DMT mitigates poststroke effects by stabilizing the blood-brain barrier and reducing neuroinflammation.
Thus making DMT a potential candidate for future stroke therapy.
About the author
Goncalo V
References:
Lucas Pinheiro Coutinho, Sérgio Ruschi Bergamachi Silva, Pedro de Lima-Neto, Norberto de Kássio Vieira Monteiro,
A mechanistic insight for the biosynthesis of N,N-dimethyltryptamine: An ONIOM theoretical approach, Biochemical and Biophysical Research Communications, Volume 678, 2023, Pages 148-157, ISSN 0006-291X, https://doi.org/10.1016/j.bbrc.2023.08.043.























